芯城品牌采购网 > 品牌资讯 > 技术方案 > MLX10803 LED驱动器如何控制高亮度LED
芯城品牌采购网
22748
本应用笔记介绍了MLX10803 LED驱动器如何控制高亮度LED的方法。该文档还描述了也可以应用于其他应用的电路,只要它在MLX10803的类似规格(例如MLX10801)之内即可。
每种有功电流调节都会在调节后的输出上产生纹波,该纹波会产生电磁辐射(EMR)和与周围电子电路的电磁耦合(EMC)。MLX10803和本文档中描述的应用程序旨在最大程度地减少EMR。设计电路板和物理应用时,必须格外小心。迈来芯(Melexis)对这些电路中任何一种是否符合EMI / EMC和EMR符合国际法规的要求不做任何声明。建议进行一致性测试,并由用户在特定国家和市场销售之前进行此类测试。

要使用上面的示意图,PWM信号对于低电平(关)必须小于0.3 V,对于高电平(开)必须大于5V。
建议使用12 V(或稍高)的PWM信号。对于大多数普通的N-FET,这将导致所连接的FET被驱动到最低的漏源电阻(Rdson)。DRVGATE信号被钳位到12 V,因此PWM信号上的任何更高电压只会导致所连接的PWM发生器产生更高的能耗。
在5 V至12 V之间,PWM信号所连接的高电平电压将与DRVGATE输出中的栅极电压相同。请注意,有些N-FET具有较低的栅极电压以实现全开状态,但大多数晶体管也可以处理12 V栅极。
Vref引脚上的PWM控制
如果PWM电压电平处于合适的水平,则在Vref引脚上施加PWM信号也非常简单。此方法还具有一些其他有趣的效果。

低电平(关)时,电压Vref引脚必须<0.1 V,>(Iref1或Iref2上的电压)时,电压Vref引脚应不高于4.5 V(高)(开)电平。请参阅MLX10803 IC规范。
高频PWM
从理论上讲,有一种方法可以允许无限的高开关频率并具有无限的分辨率。好吧,当然,LED的速度设置了实际的极限。请参阅您选择的LED数据表。
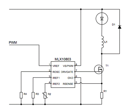
基本功能原理图
从下面的示意图中可以看出,切换直接在LED的电流路径中完成。在LED熄灭期间,必须采取措施处理线圈存储的能量。最简单的方法是在晶体管T2截止时添加一个二极管为线圈创建电流路径。请注意,必须使用串联电阻限制电流。否则,电流可能会很高。请注意,这是一种非常节能的关闭周期方法,在最坏的情况下,您只会浪费D1,D2和串联电阻上的能量。但是,这种节能方法有一个缺点,它使您的PWM调节有点非线性,但是您可以通过串联电阻或多或少自由地设置非线性。

MLX10803的HF PWM曲线形式
下面是示例中使用的LED调节曲线形式。选择较大的纹波可以更好地显示可能发生的非线性。如果要最大程度地减小这种影响,请选择尽可能小的纹波和关闭(暗)时间内的功耗,该功耗应尽可能接近LED的功耗。
也有可能在系统的整体调节中补偿这种类型的非线性。LED的非线性可能是一个更大的问题。例如,LED在不同温度下以不同强度发光。

低于开关频率的PWM曲线形式

注意,灰色虚线表示放电效果。该灰色虚线与关闭期间交流电流路径的功耗直接相关。损耗越小,放电线的下降就越慢,而充电线的上升就越快。
免责声明:
文章内容转自互联网,不代表本站赞同其观点;
如涉及内容、图片、版权等问题,请联系2644303206@qq.com我们将在第一时间删除内容!